• Распродажа
  • Соглашение
  •  

     

    Руководство по Oki C3100

    Введение

    Рекомендации по использованию бумаги

    Загрузка бумаги

    Настройки принтера в Windows

    Цветная печать

    Монитор состояния

    Замена

    Установка дополнительной памяти

    Удаление застреваний бумаги

    Спецификации

     

    Молодая команда

    Интернет-компания по продаже картриджей awella.ru

    Вот уже более 26 лет наша компания успешно занимается продажей расходных материалов для оргтехники, продаем картриджи для копировальных аппаратов (для бизнеса : на Canon, HP, Epson, Brother, Samsung, Kyocera, Xerox, Panasonic, Minolta, Lexmark, OKI, Pantum, Ricoh, Toshiba) и бумаги для офисной техники по всей России, покупаем картриджи.

    Мы предоставляем для своих клиентов:

    консультации, гарантию, программу бонусов, быструю доставку в том числе и бесплатную доставку до удобной клиентам транспортной компании, более 1250 пунктов выдачи по всей России, выписку счета, экономию, сервис.

    Удаление застреваний бумаги в Oki C3100

    Бумага может застрять при неправильной подаче с лотка или в любой точке прохода через принтер. При застревании бумаги принтер мгновенно останавливается, и предупредительный индикатор на панели состояния (и на мониторе состояния) информирует вас об этом. Если вы печатаете несколько страниц (или экземпляров), то не следует думать, что удаление одной застрявшей страницы поможет избежать застревания других по пути прохода бумаги. Застрявшие страницы должны быть удалены таким образом, чтобы полностью устранить следы застревания бумаги и восстановить нормальную работу принтера.

    1. Если часть листа вышла из верхней части принтера, то просто возьмите и осторожно потяните его до полного извлечения. Если он не выходит легко, не применяйте излишнюю силу. Он может быть удален позднее сзади.

    2. Нажмите ручку открывания крышки принтера и полностью откройте ее.

    Если принтер включен, то печка может быть горячей. Эта зона четко обозначена. Не касайтесь ее.

    3. Заметьте положение четырех картриджей.

    1. Бирюзовый 3. Желтый

    2. Пурпурный 4. Черный.

    Для получения доступа к пути прохода бумаги необходимо удалить все четыре печатных барабана.

    Удерживая за середину верхней части, поднимите бирюзовый печатный барабан и извлеките его из принтера.

    4.

    5. Аккуратно положите на лист бумаги для предотвращения загрязнения мебели тонером и повреждения зеленой поверхности барабана.

    Зеленая поверхность печатного барабана очень нежная и чувствительна к свету. Не касайтесь ее и не подвергайте воздействию обычного комнатного света более, чем на 5 минут.

    6. Повторите описанную процедуру для удаления каждого из оставшихся блоков печатного барабана.

    7. Осмотрите принтер на предмет наличия бумаги в любой части транспортного ремня.

    Для удаления страницы, передний край которой находится впереди ремня (1), осторожно поднимите страницу с ремня, подайте ее вперед и вытяните через внутреннюю полость барабана.

    Не используйте острые или абразивные объекты для отделения страниц от ремня. Это может повредить поверхность ремня.

    Для удаления страницы с центральной части ремня (2) осторожно отделите страницу от поверхности ремня и вытяните ее.

    Для удаления листа, застрявшего при входе в печку (3), отделите задний край листа от ремня, нажмите на рычаг высвобождения валов печки (4) в направлении вперед и вниз и вытяните застрявший лист наружу. Затем вновь верните рычаг высвобождения давления в верхнее положение.

    Если лист почти полностью вошел в печку (виден только короткий край листа), то не пытайтесь вытянуть его обратно. Выполните следующий шаг для удаления листа из задней части принтера.

    8. Начиная с блока бирюзового печатного барабана, расположенного ближе всего к печке, верните четыре печатных барабана назад в полость барабана, убедившись в правильном порядке цветов.

    1. Бирюзовый 3. Желтый

    2. Пурпурный 4. Черный

    Удерживая полностью собранный блок в середине верхней части, опустите его на место в принтере, направляя штырьки с каждой стороны в соответствующие пазы по обеим сторонам внутри принтера.

    9. Опустите верхнюю крышку, но не нажимайте на нее до защелкивания. Это защитит печатные барабаны от излишнего воздействия комнатного света во время проверки оставшихся областей на наличие застрявшей бумаги.

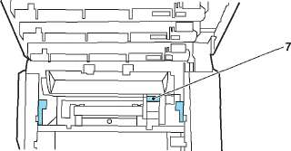
    10. Откройте лоток заднего выхода бумаги (5) и проверьте наличие бумаги на пути заднего выхода (6).

    Достаньте все листы, найденные в этом отсеке.

    Если лист находится внизу этого отсека и его тяжело достать, то, возможно, он все еще удерживается печкой. В этом случае поднимите верхнюю крышку, найдите рычаг освобождения валов печки и прижмите его вниз (7).

    11. Если вы не используете лоток заднего выхода бумаги, закройте его после удаления бумаги из этой зоны.

    12. Поднимите защелку передней крышки и откройте ее.

    13. Проверьте наличие листов в этом отсеке и удалите все найденные листы, затем закройте крышку.

    14. Выдвиньте лоток для бумаги и убедитесь в том, что бумага сложена в нем должным образом, не имеет повреждений и направляющие бумаги находятся в правильном положении относительно краев листа. После завершения проверки задвиньте лоток на место.

    15. В заключение закройте верхнюю крышку и сильно нажмите на оба края крышки до закрывания защелок.

    Если после удаления застревания бумаги функция меню системной конфигурации Jam Recovery (восстановление застревания бумаги) установлена в положение ON (включена), то принтер попытается отпечатать все страницы, утерянные вследствие застревания бумаги.

    <<<назад далее>>>

     

    при использовании материалов ссылка на сайт компании awella.ru обязательна

    Помогла информация на сайте ?

    Оставьте отзыв о работе нашей компании !

    Это можно сделать в яндекс браузере и это простимулирует работников нашей компании (ответственные получат бонусы), которые собирали ее для вас! Спасибо !